CV-Roast: A Fun Way To Roast Your Work Experience
-
Website
Check out CV-Roast in action: https://cv-roast.my.id/
Overview
CV-Roast is a fun and quirky project designed to humorously critique people’s CVs using large language models (LLMs). The platform processes CV documents in .pdf format and provides playful feedback. Powered by the Llama3-8b-8192 model and custom system prompts, CV-Roast delivers entertaining and witty critiques, making the task of reviewing CVs more engaging and enjoyable. Thanks to rasyidan for making this project possible.
How It Works

- Upload: Users upload their CVs in
.pdfformat through the web interface. - Processing: The FastAPI backend validates and processes the uploaded document.
- LLM Analysis: The Llama3 model generates a humorous critique using custom prompts tailored for CV analysis.
- Feedback: The roasted feedback is displayed to the user via the web application.
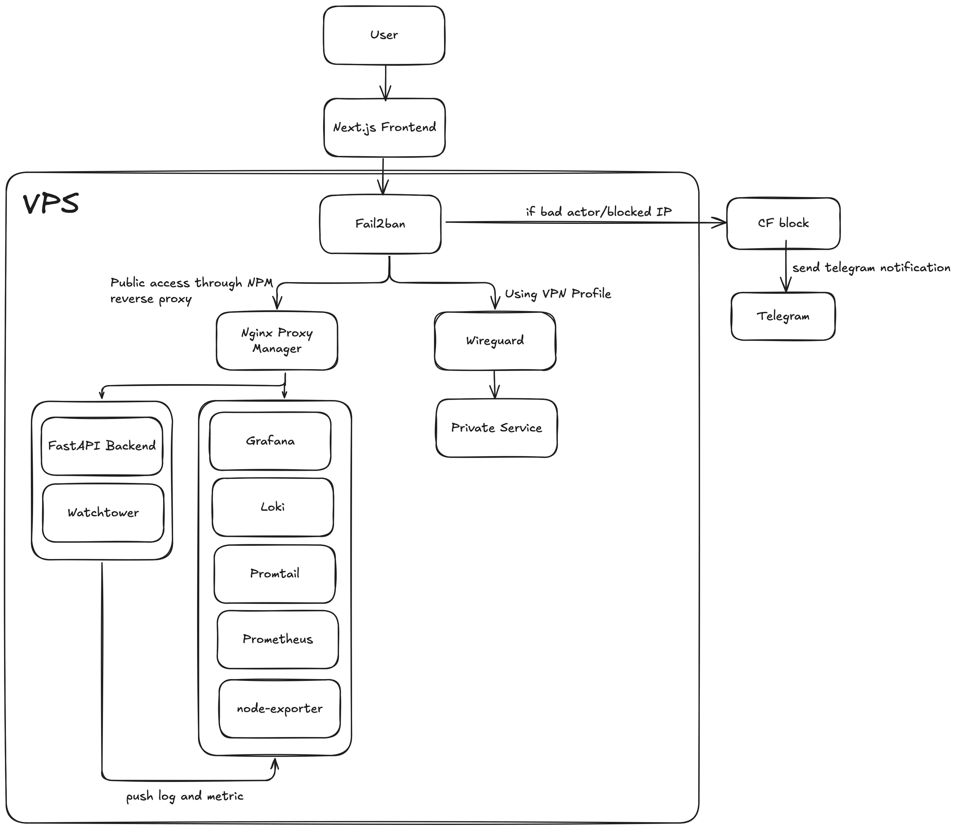
- Monitoring and Security: All operations are monitored in real time using Grafana and Prometheus, while WireGuard and Fail2Ban ensure secure and reliable service.
Features
LLM-Powered CV Analysis (Roast)
- Processes
.pdfCV documents using Groq AI and Llama3-8b-8192. - Generates humorous and detailed critiques based on custom system prompts.
- Aimed at making CV reviews fun and engaging.
Robust Backend
- Developed using FastAPI for high-performance, asynchronous API handling.
- Containerized using Docker for consistency and ease of deployment.
- CI/CD workflows implemented using Watchtower to automate server image updates on Docker Hub.
System Monitoring and Security
- Integrated Grafana, Loki, and Prometheus for real-time monitoring and log tracking.
- Configured WireGuard and Nginx Proxy Manager for secure communication and reverse proxy management.
- Implemented Fail2Ban to detect and block malicious IPs and bots, with real-time alerts via a Telegram bot.